国产视频

寒假期间校外培训致家长的一封信
来源:泉州市教育局 2024-01-24 11:31 阅读人数:1

亲爱的家长朋友们:

  日月其迈,时盛岁新。寒假将至,为切实减轻我市中小学生校外培训负担,共同营造校外培训清朗环境,保证您的孩子度过一个平安、祥和、快乐的假期,泉州市校外培训机构专项治理行动工作小组办公室温馨提示:

  一、自觉抵制违规培训

  根据《中华人民共和国未成年人保护法》和“双减”政策有关规定,校外培训机构不得占用国家法定节假日、休息日及寒暑假期组织学科类培训。为巩固两年多来校外培训治理成果,切实减轻中小学生校外培训负担,请家长们自觉抵制寒假学科培训。隐匿在酒店、咖啡厅、居民楼等场所违规开展学科类培训及以“家政服务”“众筹私教”“游学研学”“冬令营”等名义进行变相违规培训都是治理的主要对象。

  二、谨慎选择正规机构

  无证违规培训不仅教学质量难以保证,安全管理更是隐患重重,危及学生及家长人身、财产安全,请广大学生及家长共同抵制违规培训和各种形式的诱导、广告,以免上当受骗。寒假期间,泉州市校外办将公布非学科类校外培训机构“白名单”以供选择,请家长朋友正确选择证照齐全(《办学许可证》或《审批意见书》及《营业执照》或《民办非企业法人登记证书》)并且在培训场所显著位置公示证照、培训内容、师资信息、收费项目及标准、退费程序及标准、举报电话等内容的校外培训机构。

  三、理性交费规避风险

  请您下载“校外培训家长端”APP或支付宝小程序“校外培训家长端”进行选课、缴费、消课及退费。一次性缴费不应超过3个月或60课时,且不得超过5000元,并签订《中小学生校外培训服务合同(示范文本)》。切勿将培训费用直接转入机构预收费监管账户以外的任何账户(包括微信、支付宝等),缴费完成后及时索取与机构名称相一致的税务发票,且发票内容要与实际情况相符,切实避免“退费难”“卷款跑路”等风险。

  四、参与监督合理维权

  请您不要收取收款收据等“白条”替代税务发票,妥善保管好合同文本、发票等资料作为今后维权凭据,避免后期权益受损。为全面规范校外培训行为、营造良好培训环境,欢迎家长和社会各界共同参与监督校外培训行为。如发现培训机构存在违反“双减”政策规定的培训行为,请您及时向属地行业主管部门投诉举报。

  家长朋友们,人生如长跑,起步忌冲刺,薄发需厚积,请尊重孩子成长的科学规律,不把假期当学期,给予孩子留白思考、创新探索的时间与空间,共同守护孩子健康快乐成长!

  泉州市校外培训机构专项治理行动工作小组办公室

  2024年1月23日

  校外培训家长端app最新下载地址

   

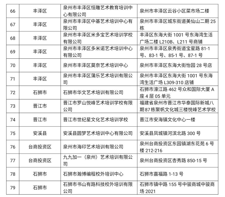
  泉州市非学科类校外培训机构“白名单”

  (按已公布批次排序)

   

   

   

   

  图片 

  违规学科类校外培训工作日举报电话和信箱

   

  非学科类校外培训工作日举报电话和信箱

   

   

   

扫一扫在手机上查看当前页面